Thursday April 2026

হটলাইন

সেবা এবং ধাপ

নং শিরোনাম সেবার ধাপ কার্যকলাপ
  
প্রশিক্ষণ দেখুন
চিংড়ি ডিপোর লাইসেন্স প্রদান দেখুন
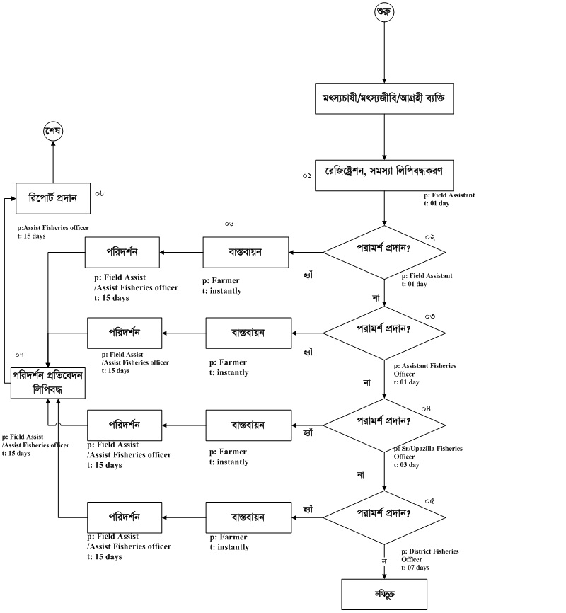
মৎস্য বিষয়ক পরামর্শ দেখুন
জেলেদের নিবন্ধন ও পরিচয় পত্র প্রদান দেখুন
মৎস্য খাতে ক্ষুদ্র ঋণ বিতরণ দেখুন
মৎম্য পরিদর্শন ও মান নিয়ন্ত্রন সনদ প্রাপ্তির প্রসেসিং ম্যাপ দেখুন
চিংড়ি ঘেরের রেজিস্ট্রেশন দেখুন
দেখছেন ১ থেকে ৭ পর্যন্ত, মোট ৭ এন্ট্রি

এক্সেসিবিলিটি

স্ক্রিন রিডার ডাউনলোড করুন